shibo体育游戏app平台 针对2024年秋季学期已申贷学生的提额-万博官方体育app下载(官方)网站/网页版登录入口/手机版最新下载

转自:财联社shibo体育游戏app平台
财联社11月4日讯(记者 彭科峰)本年10月8日,国度发改委在新闻发布会上暗示,擢升专业生、本科生、谈判生国度助学贷款额度,激动缩短贷款利率。本日晚间,中国银行成为首个文告反应此项计谋的国有大行。
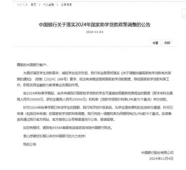
财联社记者细腻到,中国银行本日发布公告称,将落实2024年国度助学贷款计谋调遣。本年秋天苦求该行助学贷款的学生可按最新计谋实施。针对已苦求(包括往年苦求)的国度助学贷款利率调遣,该即将长入调遣利率为同时同端倪LPR减70个基点。
中国银行暗示,自2024年秋季学期起,尚未苦求该行国度助学贷款的学生可径直按照最新计谋王法的额度(即本专业生最妙手民币20000元,谈判生最妙手民币25000元)和利率(贷款阛阓报价利率LPR减70个基点)申办贷款。
针对2024年秋季学期已申贷学生的提额,中国银行暗示将尽快升级系统,为学生提供便利的在线申办通说念;针对已苦求(包括往年苦求)的国度助学贷款利率调遣,中国银即将长入调遣利率为同时同端倪LPR减70个基点。后续事宜将通过官方网站、官方微信公众号等渠说念另行公告。
本年10月8日,国务院新闻办举行的新闻发布会上,国度发展纠正委干系持重东说念主先容,要擢升学生资助缓助尺度,并扩大计谋的笼罩面,要擢升专业生、本科生、谈判生国度助学贷款额度,激动缩短贷款利率。
至发稿时止,记者暂未发现其他国有大行在官网等渠说念发布国度助学贷款计谋调遣的公告。
此外,11月4日晚间,财政部等多部门发布对于调遣完善国度助学贷款关联计谋的见知。具体本色为:自2024年秋季学期起,全日制凡俗本专业学生(含第二学士学位、高职学生、预科生)每东说念主每年苦求贷款额度由不妥先16000元擢升至不妥先20000元;全日制谈判生每东说念主每年苦求贷款额度由不妥先20000元擢升至不妥先25000元。学生苦求的国度助学贷款优先用于支付在校本领膏火和住宿费,超出部分用于弥补平淡活命费。
《2023年中国粹生资助发展敷陈》闪现,2023年,政府、高校及社会的各项凡俗高级评释学生资助计谋共资助学生4529.63万东说念主次,资助资金1854.38亿元。
(财联社记者 彭科峰)
海量资讯、精确解读,尽在新浪财经APP
牵扯裁剪:张文 shibo体育游戏app平台

首页