世博体育黄建荣看成西藏珠峰董事长-万博官方体育app下载(官方)网站/网页版登录入口/手机版最新下载
上市公司对我方董秘的名字傻傻分不明晰世博体育,以致在公告中写错三次?近日,西藏珠峰一则失实百出的公告,引起了不少股民的围不雅。
“胡什么东”激发监管部门贵重
上市公司发致歉公告
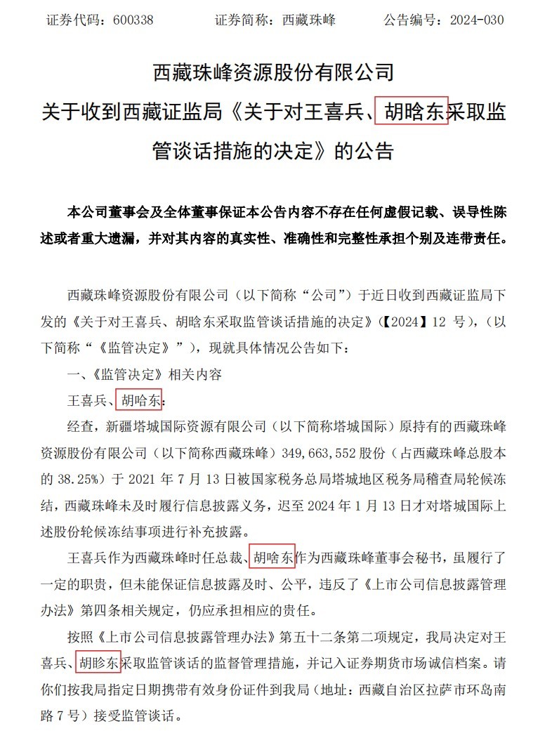
4月18日晚,西藏珠峰发布了一则对于收到西藏证监局《对于对王喜兵、胡晗东接收监管言语按序的决定》的公告(以下简称《公告》)。其中,董秘“胡晗东”的名字竟贯串写错三次,鉴别是胡哈东、胡啥东、胡眕东,引起不少网友的疑忌:“究竟是胡什么东?”

4月18日晚,西藏珠峰发布的公告,将董秘名字贯串写错三次。 截图自上交所。
上市公司败露的公告正本应严肃、严谨,却出现了如斯初级的失实,这也引起了监管部门的驻防。
4月25日,西藏证监局对西藏珠峰发出警示,其中,《对于对西藏珠峰资源股份有限公司、黄建荣、胡晗东接收出具警示函按序的决定》指出,西藏珠峰的上述《公告》存在多个错别字,反应出公司信息败露内控流于情势,违背了《上市公司信息败露贬责宗旨》第三条第一款关联规章。
西藏证监局以为,黄建荣看成西藏珠峰董事长,胡晗东看成西藏珠峰董事会布告,未能至意、资料地执行职责,按照关联规章,西藏证监局决定对西藏珠峰、黄建荣、胡晗东接收出具警示函的监督贬责按序,并将关联情况记入证券期货商场诚信档案。
同日,上交所也对西藏珠峰发出了监管警示,默示由于西藏珠峰使命涟漪,导致多份公告中出现初级翰墨失实,酿成较大影响,上交所决定对西藏珠峰及董事会布告胡晗东赐与监管警示。
对此,西藏珠峰于26日连发致歉和翻新公告。西藏珠峰在致歉公告中默示,写错董秘名字的主要原因是公司使命主说念主员奏凯拷贝了PDF文献的翰墨而未进行仔细查验复核,导致了文中出现多处错别字,与证监局发出的监管告示不符。

西藏珠峰26日发布的致歉公告。 截图自上交所。
“临时推动大会”变“临死推动大会”
上市公司能有多涟漪?
中新财经驻防到,在败露信息中写错字的“马大哈”,不啻西藏珠峰一家。
2017年,科陆电子在发布的“兜底增握补没收告”中,误把“深圳市科陆电子科技股份有限公司”写成了“深圳市奋达科技股份有限公司”。
2019年,海星股份在败露扣问电话时,误把保荐机构“安信证券本钱商场部”的探求电话写成了“中信建投证券本钱商场部”的探求电话。
2022年5月,上市公司和而泰败露的一份法律办法书公告出现“致命”笔误,“临时推动大会”被写成“临死推动大会”。错写过“临死”的上市公司还有贤惠松德、中航重机、洲明科技等。
除宽泛公告外,招股书也会出现匪夷所想的失实。
2021年3月,B站在港交所败露的公司长途表汉文版,将封面部分的公司称号“哔哩哔哩”写成了“百度集团”,英文版中也将公司称号误写成“Baidu.Inc”。本日,B站紧要对长途表进行了替换。

对于为何会在信息败露中出现失实,上市公司们也为我方找了诸多事理。
举例,科陆电子在致歉信中默示,“公司的信息败露使命量有增无减,证券部的使命主说念主员承受着外东说念主难以遐想的压力。”另据彭湃新闻报说念,有知情东说念主士浮现哔哩哔哩为何写错公司名字时称:“赴港上市长途表是律所写的,哔哩哔哩和百度聘用的王人是一家名为skadden的律所。”
有业内东说念主士指出,上市公司之是以屡屡犯错,套用模板这一“抄功课”情势成为一大主因。也因此有网友玩弄默示,上市公司“抄功课”居然也抄错了,像极了抄功课的我方。
不外,上市公司写错字并非能如“抄功课”般儿戏。上市公司果真、准确、竣工地败露信息世博体育,是齰舌本钱商场次第、保护投资者正当权利的要道。要紧信息败露涟漪不得!

首页